Management Structure

Управувачка структура

Структура - 1 Опис

Park Management

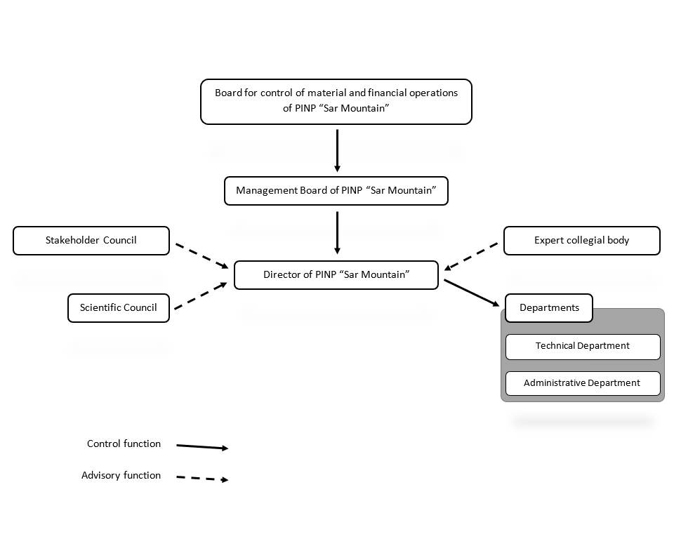
The park is managed by the Public Institution National Park Sar Mountain, which takes care of the natural heritage in the park and manages it with its expert and professional staff. The management structure of the park includes the following bodies:

  • Management Board;
  • Employment Body;
  • Expert collegial body;
  • Board for control of material and financial operations.

 

According to the Rulebook of IPNPSM, the institution has four organizational units - departments:

  1. Department of Legal, Economic and General Affairs;
  2. Department of Nature Conservation;
  3. Department for Sustainable Use of Natural Resources;
  4. Department for Alternative Activities and Environmental Education.

Организација - администрација

Администрација

Администрација

Администрирањето вклучува управување со аспектите на оперативното работење на компанијата, вклучувајќи ги финансите, човечките ресурси, правните аспекти и комплајнсот. Квалитетното финансиско планирање и управување ги овозможува стабилните финансиски резултати, додека стратегиите за човечки ресурси ја поддржуваат мотивацијата и продуктивноста на вработените.

Структура - 1 Опис

Органограм

Внатрешната структура на Установата е прикажана на органограмот

Организација - друго

Друга дејност

Друга дејност

Со иновативни и адекватни стратегии за организација, менаџмент и администрација, ИТ компанијата може да се адаптира на менувачките услови во индустријата и да продолжи со успешниот раст и развој.